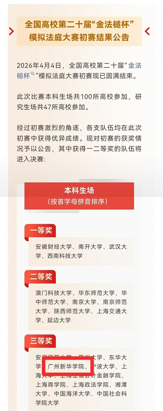
4月4日,第二十届“金法槌杯”模拟法庭大赛本科组赛事圆满落幕。广州新华学院法学院代表队从全国百所本科高校中脱颖而出,荣获本科组三等奖,成为本次大赛本科组前三甲中唯一获奖的民办高校。这一成绩充分展现了学校在法学实践教学与复合型法治人才培养领域的扎实成效。

获奖公告
校赛筑基 匠心备赛结硕果
学校始终坚持“以赛促学、以赛育人”的理念,在学校和学院的鼓励与支持下,法学院副院长陈华丽亲自带队,联合陈文婷、罗靖仪两位校内老师以及广州金鹏律师事务所杨莹莹律师组成“豪华”指导阵容,对参赛队伍进行全方位指导。
赛前,学院专项举办了校内刑事案例分析报告竞赛,通过层层筛选与激烈比拼,选拔出一批刑事案例研判能力出众的优秀学子。代表队由2023级法学D班邹政杨、2023级法学B班杨景汉、2024级法学F班梁婉怡、2024级法学E班刘黛盈四位同学组成,正式代表学校出征“金法槌杯”大赛。
备赛期间,团队成员依托校赛积累的实践经验,围绕赛事命题中涉案人员刑事责任认定问题展开深度剖析,分工协作、反复研讨,精准梳理案件事实、严谨论证法律适用。在指导老师全程悉心指导下,团队完成了一份逻辑严密、论据充分的高质量案例分析报告,为取得佳绩奠定坚实基础。

校内刑事案例分析报告竞赛现场
以赛促学 笃行育人启新程
此次获奖,是学校法学教育“理论与实践并重”育人理念的生动实践。法学院以赛事为纽带,助力学生将课堂知识转化为法律实务能力,全面锤炼法律逻辑、文书写作与团队协作素养,为培育复合型、应用型法治人才夯实根基。
荣誉既是肯定,更是前行动力。接下来,法学院将持续深化实践教学改革,丰富模拟法庭等实践育人平台,以高水平赛事为抓手,推动法学教育与司法实践深度融合,助力更多法学学子在专业舞台上绽放光彩。
据悉,“金法槌杯”模拟法庭大赛由上海市法学会、上海大学联合主办,上海大学法学院承办,自2009年创办至今已成功举办二十届,是华东地区历史最久、影响力最大、唯一的跨区域实战型模拟法庭赛事。大赛以“无底稿、无排练、真案例”为核心特色,覆盖全国顶尖法学高校及港澳地区院校,专注锤炼法科生司法文书写作、法律应用与逻辑思辨能力,是法学学子展示专业素养的顶级实战舞台;此外,赛事还获得《人民日报》《中国新闻网》等权威媒体的广泛关注与报道。
法学院供稿
文/邹政杨
图/律舟公众号 何倩琪
审校|李鑫
编辑|何宛桢
责编|李波