学校首页
理论教育
|
专题报道
|
新华特色
|
媒体新华
|
新华讲坛
|
学人学子
|
校园动态
|
服务指南
|
教育谈
|
全媒体
新华要闻
广州新华学院召开2026年春季...
“四个一”护航新征程!广州...
华阳高照春光好 跃马弯弓向未来
马年新春递温情 校领导走访慰...
广州新华学院与塞尔维亚贝尔...
我校召开2025年工作总结会:...
广州新华学院召开“十五五”...
广州新华学院董事刘婉莉出席...
我校召开2025-2026学年第一学...
东莞社科学联、社科院到访广...
当前位置:
网站首页
>> 正文
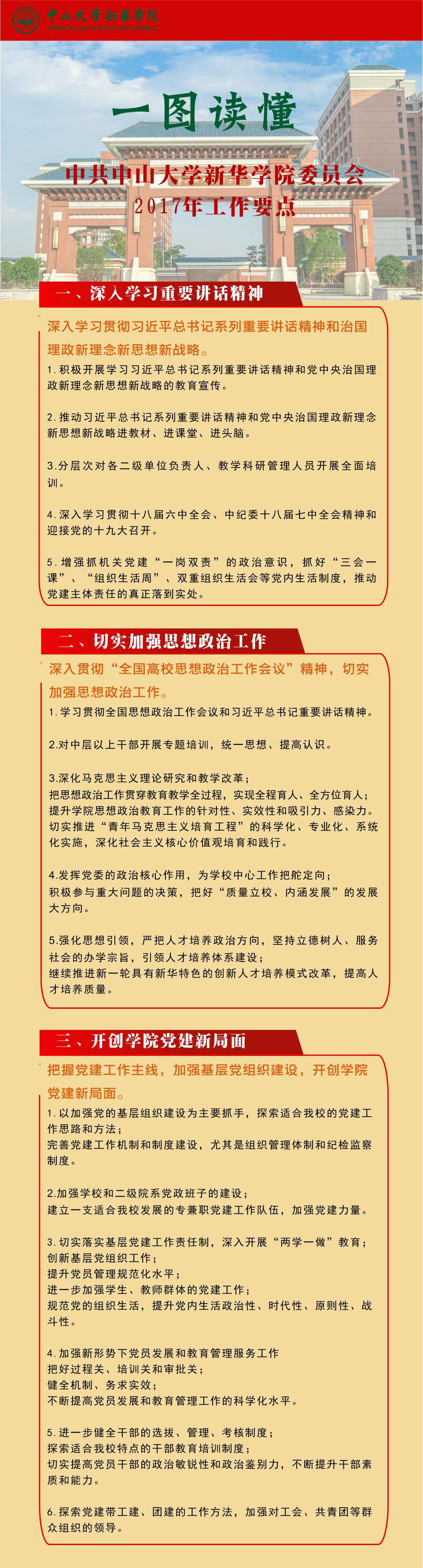
一图 | 2017党委工作要点
发布者:
[发表时间]:2017-03-13
[来源]:
[浏览次数]: